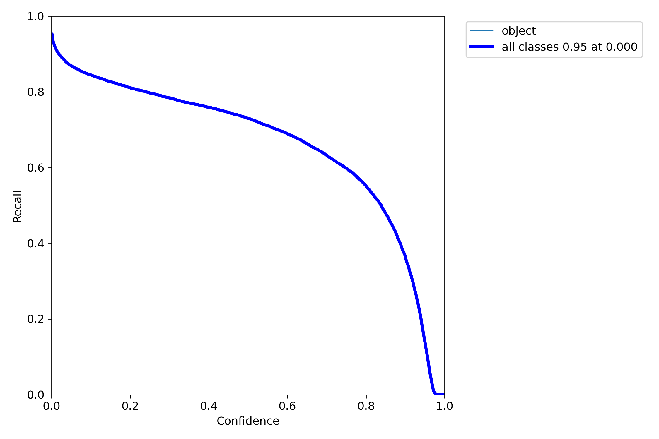
UAVS model trained on all classes collapsed to one class. No Batray localizations included
Here are the input classes (labels) that were collapsed to one class, "object"
'Bird','Boat','Buoy','Egregia','Foam','Jelly','Kelp','Mola','Mooring','Otter','Person','Pinniped','Excretia','RIB','Reflectance','Secci_Disc','Shark','Surfboard','Wave','Whale','Wood'
input to model: Input images: 1226; transformed images: 26928. Input labels: {'object': 27757}; transformed labels: {'object': 105871}
Inference Providers
NEW
This model isn't deployed by any Inference Provider.
🙋
Ask for provider support







